最近,被称为超市界“天花板”的胖东来发布了一则翻译助理招聘公告,刚一发布,就被各大平台疯狂转发,直接刷屏留学圈。

(图源官微)
01
带薪假60天、年薪50万的神仙岗位
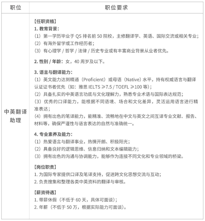
这则“英翻译助理”招聘公告具体要求如下:

(图源官微)
招聘的职位是2名中英翻译助理,目的为国际专家做助理翻译,有效促进思想交流与沟通。通过精准翻译,学习和分享世界先进文化,促进企业人文发展和人们幸福度的提升!
这种神仙岗位的招聘要求自然是不低的~给大家画个重点:
应聘者第一学历需毕业于QS排名前50的院校,拥有海外留学或工作经历,雅思7.5分及以上。
*第一学历是指一个人首次获得的普通全日制高等教育学历,一般是指本科。
更扎心的是,岗位刚开放投递,就有13万人疯狂投简历,直接挤崩招聘系统!胖东来创始人于东来亲自回应:“为了公平已尽最大努力,想开点,开心最重要!”
02
为什么“点名”要留学生?
细看这些要求可以发现:胖东来明确提出两大“硬性条件”——毕业于QS前50院校+有海外留学或工作经历。
| 2026QS世界大学排名全球Top50 | ||
| 排名 | 学校 | 国家/地区 |
| 1 | 麻省理工学院 | 美国 |
| 2 | 帝国理工学院 | 英国 |
| 3 | 斯坦福大学 | 美国 |
| 4 | 牛津大学 | 英国 |
| 5 | 哈佛大学 | 美国 |
| 6 | 剑桥大学 | 英国 |
| 7 | 苏黎世联邦理工学院 | 瑞士 |
| 8 | 新加坡国立大学 | 新加坡 |
| 9 | 伦敦大学学院 | 英国 |
| 10 | 加州理工学院 | 美国 |
| 11 | 香港大学 | 中国香港特别行政区 |
| 12 | 南洋理工大学 | 新加坡 |
| 13 | 芝加哥大学 | 美国 |
| 14 | 北京大学 | 中国(内地) |
| 15 | 宾夕法尼亚大学 | 美国 |
| 16 | 康奈尔大学 | 美国 |
| 17= | 清华大学 | 中国(内地) |
| 17= | 加利福尼亚大学伯克利分校 | 美国 |
| 19 | 墨尔本大学 | 澳大利亚 |
| 20 | 新南威尔士大学 | 澳大利亚 |
| 21 | 耶鲁大学 | 美国 |
| 22= | 洛桑联邦理工学院 | 瑞士 |
| 22= | 慕尼黑工业大学 | 德国 |
| 24 | 约翰斯·霍普金斯大学 | 美国 |
| 25= | 普林斯顿大学 | 美国 |
| 25= | 悉尼大学 | 澳大利亚 |
| 27 | 麦吉尔大学 | 加拿大 |
| 28 | 巴黎文理研究大学 | 法国 |
| 29 | 多伦多大学 | 加拿大 |
| 30 | 复旦大学 | 中国(内地) |
| 31 | 伦敦国王学院 | 英国 |
| 32= | 澳大利亚国立大学 | 澳大利亚 |
| 32= | 香港中文大学 | 中国香港特别行政区 |
| 34 | 爱丁堡大学 | 英国 |
| 35 | 曼彻斯特大学 | 英国 |
| 36= | 蒙纳士大学 | 澳大利亚 |
| 36= | 东京大学 | 日本 |
| 38= | 哥伦比亚大学 | 美国 |
| 38= | 首尔大学 | 韩国 |
| 40 | 不列颠哥伦比亚大学 | 加拿大 |
| 41 | 巴黎理工学院 | 法国 |
| 42= | 西北大学 | 美国 |
| 42= | 昆士兰大学 | 澳大利亚 |
| 44 | 香港科技大学 | 中国香港特别行政区 |
| 45 | 密歇根大学安娜堡分校 | 美国 |
| 46 | 加利福尼亚大学洛杉矶分校 | 美国 |
| 47= | 代尔夫特理工大学 | 荷兰 |
| 47= | 上海交通大学 | 中国(内地) |
| 49 | 浙江大学 | 中国(内地) |
| 50 | 延世大学 | 韩国 |
在QS前50院校榜单中,中国内地仅有清华大学北京大学、复旦大学、上海交通大学和浙江大学5所高校入围。
再加上“需具备海外经历”,该岗位基本上是重点面向留学生群体。
从招聘目的上看,不论是“为国际专家提供翻译支持”“学习和分享世界先进文化”,还是“促进跨文化思想交流与互动”“搜集和整理中英资料”上,留学生因为长期浸润海外多元文化环境,熟悉海外沟通礼仪、思维逻辑与表达习惯,同时也培养了跨文化思维、全球视野和资料整合与翻译能力,能规避文化差异导致的信息偏差,让沟通更专业、工作更顺畅。
而雅思7.5分也正是国外大部分顶尖高校的语言要求。
| 大学名称 | 本科雅思要求 | 硕士雅思要求 | 国家 |
| 牛津大学 University of Oxford |
总分7.5,单项7.0 | 总分7.0,单项6.5 | 英国 United Kingdom |
| 剑桥大学 University of Cambridge |
总分7.5,单项7.0 | 总分7.5,单项7.0 | 英国 United Kingdom |
(以牛剑为例)
03
留学生就业备受青睐
其实,不只是胖东来对留学生青睐。
从互联网大厂到跨国企业,从金融巨头到创新科技公司,留学生都是各大知名企业竞相争夺的优秀人才。
目前已经有很多大厂、中厂对留学生释放出强烈的友好信息。比如华为、腾讯、菜鸟、叠纸等纷纷开启留学生专场招聘。
不仅是在公司企业,留学生在考公考编,进国企央企就职上也十分“吃香”。
在国考省考中的涉外事务类、国际文化交流类等岗位,因政策导向和工作需求,格外青睐留学生,部分岗位直接标注“具有海外留学背景优先”。
同时,根据2026国考最新报名公告,全国3.81万个职位中近1800个岗位明确要求或承认雅思和托福成绩,语言优势成留学生“加分利器”!

根据《2024中国海归就业调查报告》数据显示,2024年在国内求职的海归人数较2023年增长7%,达到2018年的1.44倍。
应届留学生回国求职人数增长更为显著,同比上升19%,为2018年的2倍。
这一方面得益于近年来国家对于留学生人才回国的支持政策不断出台:
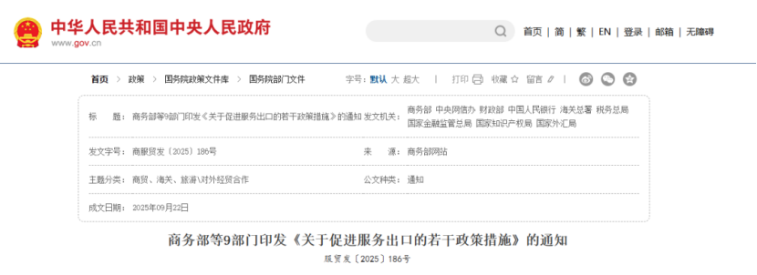
就在今年9月,商务部联合教育部、人社部等9个部门正式发布《关于促进服务出口的若干政策措施》,为留学生回国发展助力。

将留学回国人才纳入国家统一的就业政策体系,从就业、创业到服务保障,全方位支持留学生回国发展。
另外,在薪资方面,2024年海归优先岗位的平均月薪达到15,440元,较2019年上涨了31.5%,并连续六年保持增长态势。
总上所述,留学生回国就业在政策、市场、薪资等多方面具有显著优势。
最关键的是,在英国、澳大利亚及中国香港地区读研究生仅需一年就能拿到硕士学历,从时间上也更具性价比,更高效!

选择留学,不仅是选择一种教育经历,更是为未来职业发展开辟更多可能,大家加油!
